通知公告

当前位置: 首页 > 新闻网 > 通知公告 > 正文

诚毅学院第十二届“五 • 一”兼职招聘会通告

发表者:日期:2016-04-19

一、活动时间:2016年4月20日(星期三)14:30 - 17:30

二、活动地点:诚毅学院琴房与玻璃房之间过道处

三、参与对象:集美大学诚毅学院全体学生

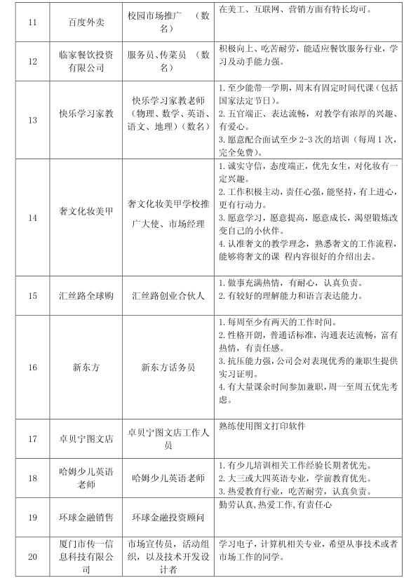
四、招聘单位:肯德基、新东方、快乐学习、临家餐饮投资有限公司、厦门递加文化传媒公司、阳光彼岸家教、饿了么、盛典网络科技有限公司、中国大学生财会联盟、聚英教育启航等,具体岗位信息详见附件。

欢迎同学前来现场咨询报名!

集美大学诚毅学院学工部

集美大学诚毅学院勤工俭学服务中心

2016年4月19日

部分岗位信息:

返回上一页